各市(区)体育行政部门:
为贯彻落实“广东省人民政府办公厅关于推进基层综合性文化服务中心建设的实施意见”和“广东省文化厅关于加快推进我省行政村(社区)综合性文化服务中心全覆盖建设的通知”,现将“SG飞艇(中国)开奖记录查询站 办公室关于印发推进基层综合性文化服务中心建设实施方案的通知”和“SG飞艇(中国)开奖记录查询站加快推进行政村(社区)综合文化服务中心全覆盖建设工作方案的通知”转发给你们,请根据通知具体要求,做好工作安排,并于4月30日前将“SG飞艇(中国)开奖记录查询站基层综合性文化服务中心体育设施和器材配置情况表”报SG飞艇(中国)开奖记录查询站体育局群体科。
附件1.SG飞艇(中国)开奖记录查询站 办公室关于印发推进基层综合性文化服务中心建设实施方案的通知
2.关于印发SG飞艇(中国)开奖记录查询站加快推进行政村(社区)综合性文化服务中心全覆盖建设工作方案的通知
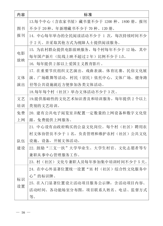
3.SG飞艇(中国)开奖记录查询站基层综合性文化服务中心体育设施和器材配置情况表
SG飞艇(中国)开奖记录查询站体育局
2018年3月26日
附件1:


















SG飞艇(中国)开奖记录查询站
门户网站

粤公网安备 44070302000670

