办理事项:
16、国际科技合作与交流项目初审
17、广东省战略性新兴产业核心技术攻关项目初审
19、国家级、省级火炬计划项目初审
办理依据:
1.省科技厅每年发布《广东省科技计划项目申请通知》;
2.《广东省重大科技专项项目管理暂行办法》;
3.《广东省重大科技项目专项资金管理暂行办法》;
4.《关于印发〈广东省火炬计划项目管理办法〉的通知》(粤科函高字[1997]220号)
受理条件:
具体要求见当年项目申报指南
申请材料:
序号 |
材料名称 |
要求 |
份数(份/套) |
纸质版/电子版 |
|
原件 |
复印件 |
||||
1 |
广东省科技计划项目申请(任务书) |
3 |
0 |
纸质版/电子版 |
|
2 |
可行性研究报告 |
3 |
0 |
纸质版/电子版 |
|
3 |
有关证明材料或辅证材料 |
如:医药、食品、通信产品、烟草设备、电力电器等产品许可证等,技术鉴定证书,产品检测报告、获奖证书及产销合同等 |
0 |
3 |
纸质版/电子版 |
4 |
盖有申请单位财务公章的上一年度资产负债表和损益表 |
0 |
3 |
纸质版/电子版 |
|
业务流程:
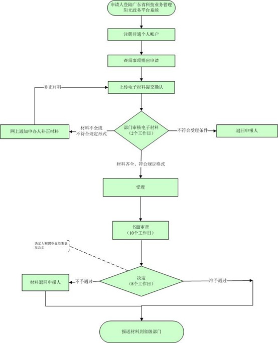
1、注册:项目申报单位在广东省科技业务综合管理系统(网址://pro.gdstc.gov.cn)进行注册。
2、申报单位科研管理人员为本单位项目申报人开设申报帐号。
3、项目申报人使用申报单位设立的帐号登录广东省科技业务综合管理系统(网址://pro.gdstc.gov.cn)进行项目申报,并打印书面申请材料一份加盖公章后送当地科技管理部门。市本级企业填报的《申报书》经主管部门加具意见后报送市科技局;各区属企业填报的《申报书》先报送各区科技局,由区科技局加具意见后再报送市科技局。
4、市科技局对《申报书》加具意见后统一报送省科技厅。
5、科技厅组织科技计划项目的评审立项工作,并会同省财政厅下达立项的项目。

办理时限:
按省科技计划项目统一进度安排,详见每年的申报指南
服务收费:
不收费。
办理地点:
书面材料报送地址:SG飞艇(中国)开奖记录查询站蓬江区港口一路68号SG飞艇(中国)开奖记录查询站科学技术局高新科(邮政编码:529000)
联系电话: 0750-3397359
交通指引:在SG飞艇(中国)开奖记录查询站区内乘坐公交车:2路、5路、7路、18路、19路、22路、23路、26路、27路、38路、44路、51路、107路在凤凰山站下车,步行到SG飞艇(中国)开奖记录查询站科学馆。
SG飞艇(中国)开奖记录查询站
门户网站

粤公网安备 44070302000670

